
Open-Source Software spielt eine zunehmend wichtige Rolle in der digitalen Produktentwicklung, da sie den Einsatz von CAD und Simulationssoftware unabhängig von proprietären Lösungen ermöglicht. Dieses Projekt zeigt die nwendungsnahe Entwicklung eines lamellenbasierten Kühlkörpers mittes Open-Soure Software. Analytische Berechnungen, CAD Konstruktion und CFD Simulation greifen dabei direkt ineinander und bilden mit Werkzeugen wie FreeCAD, OpenFOAM und ParaView einen konsistenten Workflow. Dadurch wird deutlich, dass Open Source Ansätze nicht nur Transparenz und Flexibilität bieten, sondern auch industrielle Anforderungen zuverlässig erfüllen.
Dieses Projekt wurde von Anup Vanjarapu, einem Masterstudenten and der Hochschule Stralsund, im Rahmen des studiumbegleitenden Praktikums bei ALSADO ertellt.
Simulation der Wärmeübertragung eines Lamellenkühlkörpers mittels FreeCAD, OpenFOAM und ParaView
Das in Abbildung 26 dargestellte Modell zeigt einen rechteckigen Lamellenkühlkörper innerhalb eines Kontrollvolumens zur Simulation von Luftströmung und Wärmeübertragung. Diese Konfiguration wird in der numerischen Strömungsmechanik häufig verwendet, um die Leistungsfähigkeit von Lamellenstrukturen bei erzwungener oder natürlicher Konvektion zu untersuchen.
Im Rahmen dieses Projekts wird ein zweidimensionales Lamellenarray in eine Rechendomäne eingebettet, um die Wechselwirkung mit der Luftströmung zu analysieren. Solche Untersuchungen ermöglichen es, Parameter wie Temperaturverteilung, Druckverlust und den thermischen Widerstand des Gesamtsystems zu bestimmen.

Abbildung 26: Geometrisches Modell eines rechteckigen Lamellenkühlkörpers
Das Modell ist für eine CFD Analyse in eine Rechendomäne eingebettet und wurde in FreeCAD konstruiert. Die Abmessungen der Rechendomäne betragen 150 mm × 100 mm. Der rechteckige Lamellenkühlkörper besitzt Abmessungen von 50 mm × 50 mm. Die einzelnen Lamellen haben Abmessungen von 50 mm × 1,5 mm und sind im Abstand von 5 mm zueinander angeordnet.
1 Randbedingungen
Die CFD Analyse der Luftströmung über den Kühlkörper wurde im CFD Modul von FreeCAD mit OpenFOAM als Solver durchgeführt. Da Luft als inkompressibles Fluid modelliert wurde, kam ein druckbasierter Solver zum Einsatz. Ein stationäres laminare Strömungsmodell wurde gewählt, da die Reynoldszahl im laminaren Bereich liegt und somit keine Turbulenzmodelle erforderlich sind.
Es wurde ein einphasiges und isothermes Strömungsmodell verwendet, da Umgebungsluft als Kühlmedium dient.
Die wichtigsten Stoffwerte sind in der folgenden Tabelle zusammengefasst:
Tabelle 1: Hauptparameter für Kühlkörper und Fluid
| Eigenschaft | Aluminium (Kühlkörper) | Luft (Fluid) |
|---|---|---|
| Dichte [kg/m³] | 2719 | 1,225 |
| Spezifische Wärmekapazität [J/(kg·°C)] | 871 | 1006,43 |
| Wärmeleitfähigkeit [W/(m·°C)] | 202,4 | 0,0242 |
| Dynamische Viskosität [kg/(m·s)] | – | 1,7894 × 10⁻⁵ |
Dichte: Aluminium 2719 kg pro Kubikmeter, Luft 1,225 kg pro Kubikmeter
Spezifische Wärmekapazität: Aluminium 871 J pro kg und Grad Celsius, Luft 1006,43 J pro kg und Grad Celsius
Wärmeleitfähigkeit: Aluminium 202,4 W pro Meter und Grad Celsius, Luft 0,0242 W pro Meter und Grad Celsius
Viskosität der Luft: 1,7894 × 10⁻⁵ kg pro Meter und Sekunde
Für die Simulation wurde in FreeCAD eine strukturierte Modellumgebung mit definierten Randbedingungen und Netzparametern aufgebaut. Zur Netzerzeugung kam cfMesh zum Einsatz mit einer charakteristischen Zellgröße von 1,0 mm sowie drei Zellen pro Verfeinerungsstufe. Dadurch konnte die Lamellengeometrie ausreichend genau abgebildet werden.
Die Strömungsbedingungen wurden wie folgt definiert. Am Einlass wurde eine konstante Geschwindigkeit von 1 m pro Sekunde in x Richtung vorgegeben, während am Auslass ein statischer Druck von 0 Pa gesetzt wurde. Die Oberflächen des Kühlkörpers wurden als haftende Wände modelliert, sodass die Geschwindigkeit an der Wand null beträgt.
Die Initialisierung des Strömungsfeldes erfolgte mit der Einlassgeschwindigkeit und einem Referenzdruck von null. Es wurden bis zu 2000 Iterationen durchgeführt, wobei alle 100 Schritte Ergebnisse gespeichert wurden. Die Simulation lief parallel auf vier Prozessoren, wodurch sich die Rechenzeit reduzieren ließ. Ein Zeitschritt von 0,001 Sekunden sowie eine maximale CFL Zahl von 5,0 stellten die numerische Stabilität sicher.
Die Massenstromrate ergibt sich aus:
m˙ = ρ · A · V
wobei ρ die Dichte, A die Einlassfläche und V die Geschwindigkeit ist.
2 Stoffeigenschaften
Als Arbeitsmedium wurde Luft unter Standardbedingungen bei 20 °C und 1 atm verwendet. Die Dichte beträgt 1,2 kg pro Kubikmeter und die dynamische Viskosität 1,8 × 10⁻⁵ Pa·s. Diese Werte entsprechen typischen Betriebsbedingungen für die Kühlung von Kühlkörpern und ermöglichen eine realitätsnahe Simulation.
3 Netzerzeugung
Das Netz wurde mit cfMesh erzeugt und weist eine Standardelementgröße von 1 mm auf. Drei Zellen pro Verfeinerungsstufe wurden verwendet, um ein ausgewogenes Verhältnis zwischen Rechenaufwand und Genauigkeit zu erreichen.
Zusätzlich wurde das Netz im Bereich der Lamellen gezielt verfeinert, sodass Geschwindigkeits und Temperaturgrenzschichten korrekt abgebildet werden. Dadurch verbessert sich die Genauigkeit bei der Berechnung des konvektiven Wärmeübergangs.
4 Begründung des Modellansatzes
Die Wahl eines laminaren, isothermen Strömungsmodells basiert auf der niedrigen Reynoldszahl, da die Strömung unterhalb des Übergangs zur Turbulenz liegt. Gleichzeitig ist die Haftbedingung an den Wänden erforderlich, um Schubspannungen an der Grenzfläche zwischen Festkörper und Fluid korrekt zu erfassen.
Der statische Druck am Auslass sorgt für stabile numerische Bedingungen und verhindert Rückströmungen. Außerdem erhöht die gezielte Netzverfeinerung im Bereich der Lamellen die Genauigkeit bei der Berechnung von Wärmeübergangskoeffizienten.
5 Ergebnisse der Oberflächensimulation
In dieser Untersuchung wurde eine CFD Simulation auf Basis eines Oberflächennetzes durchgeführt, um die thermischen und strömungsmechanischen Eigenschaften des Kühlkörpers zu analysieren. Dabei wurden Temperaturverteilung, Geschwindigkeitsfeld und Druckverlauf betrachtet.
5.1 Netzqualität und Modellansatz
Das Netz zeigt eine hohe Auflösung im Bereich der Lamellen, wodurch Grenzschichteffekte präzise erfasst werden. Diese Methode eignet sich besonders für erste Analysen, da sie den Rechenaufwand reduziert und dennoch wichtige physikalische Effekte sichtbar macht.
5.2 Temperaturverteilung
Die Temperaturverteilung zeigt deutliche Gradienten entlang der Lamellen, da Wärme vom Grundkörper an die Luft abgegeben wird. Die maximale Temperatur liegt bei etwa 370 K, während die Umgebungsluft etwa 300 K erreicht.
5.3 Strömungsverhalten
Die Strömungsanalyse zeigt eine Beschleunigung der Luft zwischen den Lamellen, wodurch der konvektive Wärmeübergang verbessert wird. Gleichzeitig entstehen zwischen den Lamellen Bereiche mit niedriger Geschwindigkeit, in denen sich Rezirkulationszonen bilden.
5.4 Druckverteilung
Die Druckverteilung zeigt einen kontinuierlichen Druckabfall über die Rechendomäne, da die Lamellen einen Strömungswiderstand darstellen. Am Auslass bleibt der Druck nahe dem Umgebungsdruck, was die korrekte Umsetzung der Randbedingungen bestätigt.
5.5 Konvergenz der Simulation
Der Residuenverlauf zeigt, dass sich die Lösung stabilisiert hat. Die Residuen von Geschwindigkeit und Druck sinken über mehrere Größenordnungen, wodurch eine konvergente Lösung erreicht wird. Geringe Schwankungen bleiben bestehen, sind jedoch für stationäre Simulationen akzeptabel.

Abbildung 27: Vernetztes Modell eines rechteckigen Lamellenkühlkörpers
Das Modell wurde in FreeCAD erstellt. Das Oberflächennetz wurde mit cfMesh erzeugt und weist eine Elementgröße von 3 mm auf. Im Bereich der Lamellen wurde das Netz verfeinert, um Grenzschichteffekte zu erfassen.

Abbildung 28: Temperaturverteilung zum Simulationszeitpunkt t = 10 s
Die Darstellung wurde in ParaView erzeugt. Die Temperatur liegt im Bereich von 290 K bis 370 K.

Abbildung 29: Geschwindigkeitsverteilung zum Simulationszeitpunkt t = 10 s
Die Darstellung wurde in ParaView erzeugt. Die Geschwindigkeit reicht von 0 bis 20 m pro Sekunde. Strömungsbeschleunigung tritt im Bereich der Lamellen auf, während sich Rezirkulationszonen im Nachlauf bilden.

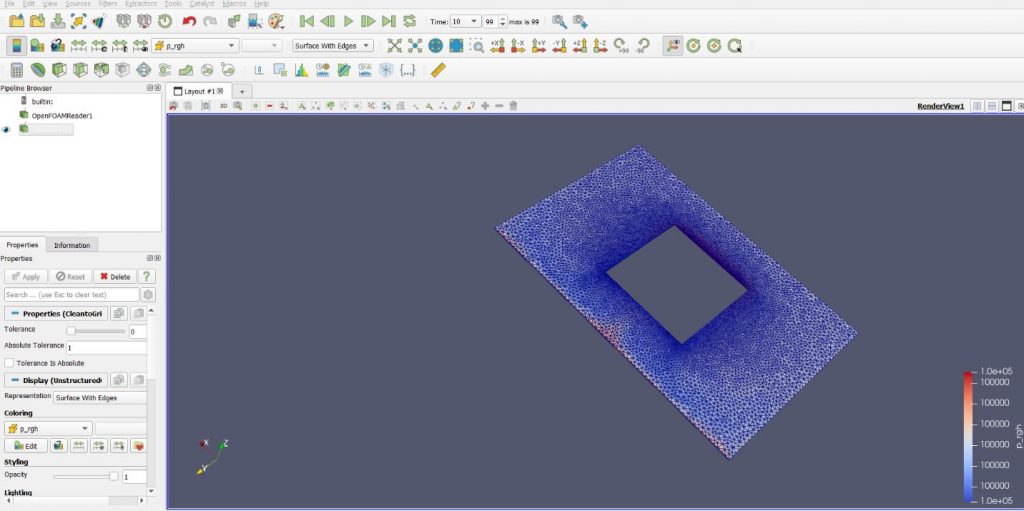
Abbildung 30: Druckverteilung zum Simulationszeitpunkt t = 10 s
Die Darstellung wurde in ParaView erzeugt. Der Druck liegt im Bereich von 1,0e5 bis 1,0e6 Pa. Ein deutlicher Druckabfall über die Lamellen ist erkennbar.

Abbildung 31: Residuenverlauf der Simulation
Die Darstellung stammt aus FreeCAD. Das Diagramm zeigt die Entwicklung von Geschwindigkeit, Druck und Energie über die Zeit. Die Residuen sinken deutlich und stabilisieren sich, was die Konvergenz der Lösung bestätigt.
6 Volumetrische Simulation des Kühlkörpers
Nach der ersten Untersuchung mit einem Oberflächennetz wurde eine vollständige volumetrische Simulation des Kühlkörpers durchgeführt. Ziel dieses Schrittes war es, das dreidimensionale Strömungs und Temperaturverhalten innerhalb der gesamten Rechendomäne realitätsnah abzubilden. Dadurch lassen sich Konvektionsmuster, Wärmeabfuhr und Druckverteilung deutlich genauer bestimmen.
6.1 Unterschied zum Oberflächenmodell
Im Gegensatz zum reinen Oberflächenmodell, das vor allem das Verhalten an den Grenzflächen beschreibt, ermöglicht das volumetrische Modell eine detaillierte Analyse von inneren Strömungsstrukturen. Insbesondere lassen sich Rezirkulationszonen sowie Temperaturgradienten im gesamten Volumen sichtbar machen.
6.2 Netz und physikalisches Modell
Für die Simulation wurde ein unstrukturiertes tetraedrisches Netz für den gesamten Rechenraum erzeugt. Im Bereich der Lamellen wurde das Netz gezielt verfeinert, sodass Grenzschichten und Temperaturgradienten präzise aufgelöst werden. Auf Basis der Reynoldszahl wurde ein stationäres, laminare, isothermes Einphasenmodell gewählt, da sich die Strömung unterhalb des Übergangs zur Turbulenz befindet.
6.3 Randbedingungen und Fluid
Die Randbedingungen umfassen einen konstanten Geschwindigkeitseinlass, einen statischen Druckauslass sowie Haftbedingungen an allen festen Oberflächen. Als Arbeitsmedium wurde Luft verwendet, deren Eigenschaften bei Standardbedingungen definiert wurden, mit einer Dichte von 1,2 kg pro Kubikmeter und einer dynamischen Viskosität von 1,8 × 10⁻⁵ Pa·s.
6.4 Ergebnisse der Simulation
Die Simulationsergebnisse zeigen das Temperatur, Geschwindigkeits und Druckfeld sowie Schnittdarstellungen durch die Rechendomäne. Das Temperaturfeld zeigt eine hohe Wärmekonzentration im unteren Bereich des Kühlkörpers. Von dort aus verteilt sich die Wärme in die umgebende Strömung. Die Geschwindigkeitsverteilung verdeutlicht eine Beschleunigung der Luft zwischen den Lamellen, wodurch der konvektive Wärmeübergang verbessert wird. Gleichzeitig entstehen stromabwärts Rezirkulationszonen, die lokal die Effizienz reduzieren können.
6.5 Druckverhalten und Strömungseffekte
Das Druckfeld zeigt einen kontinuierlichen Druckabfall über den Kühlkörper. Hinter den Lamellen bilden sich Niederdruckbereiche, was dem bekannten Verhalten von Strömungen in Lamellenkanälen entspricht. Schnittdarstellungen machen zusätzlich sichtbar, wie sich die erwärmte Luft infolge von Auftrieb nach oben ausbreitet.
6.6 Konvergenz der Simulation
Die Analyse der Residuen zeigt, dass die Simulation eine teilweise Konvergenz erreicht hat. Während sich die Residuen von Geschwindigkeit und Energie stabilisieren, weist der Druckverlauf noch leichte Oszillationen auf. Diese lassen sich auf die Netzdichte sowie die Position des Auslasses zurückführen.

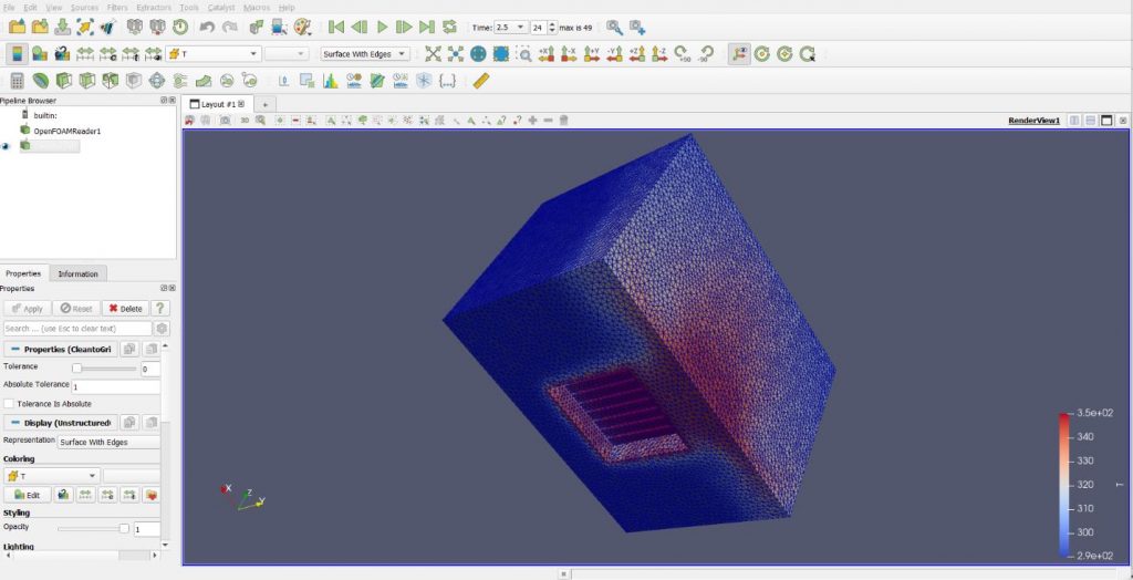
Abbildung 32: Temperaturverteilung eines rechteckigen Kühlkörpers zum Simulationszeitpunkt t = 2,5 s
Die Darstellung wurde in ParaView erzeugt. Die Temperatur liegt im Bereich von 290 K bis 350 K. Hohe Temperaturgradienten treten insbesondere im Bereich der Lamellen auf, während die Wärme in die umgebende Luft abgeführt wird.

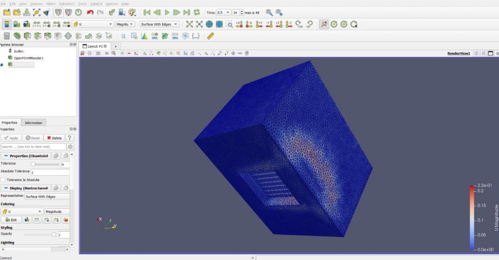
Abbildung 33: Geschwindigkeitsverteilung eines rechteckigen Kühlkörpers zum Simulationszeitpunkt t = 2,5 s
Die Darstellung wurde in ParaView erzeugt. Die Geschwindigkeit liegt im Bereich von 0 bis 0,22 m pro Sekunde. Die Strömung beschleunigt zwischen den Lamellen, während sich im Nachlauf Rezirkulationszonen ausbilden.

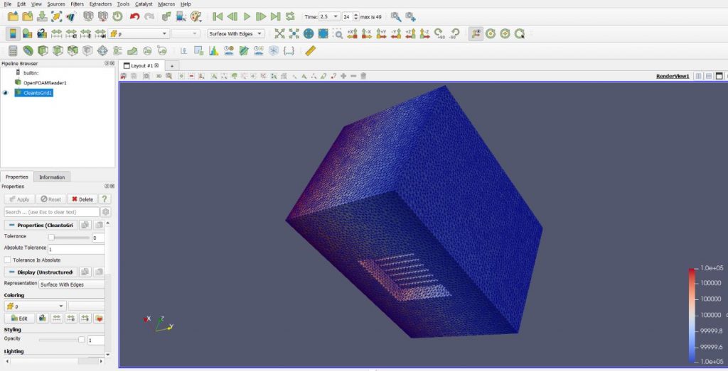
Abbildung 34: Druckverteilung eines rechteckigen Kühlkörpers zum Simulationszeitpunkt t = 2,5 s
Die Darstellung wurde in ParaView erzeugt. Der Druck liegt im Bereich von 1,0e+05 bis etwa 9,9999e+04 Pa. Das Diagramm zeigt den Druckgradienten sowie den Druckverlust durch die Lamellenstruktur.

Abbildung 35: Schnittdarstellung der Druckverteilung innerhalb der Rechendomäne
Die Darstellung wurde in ParaView mit einer geschnittenen Ebene erzeugt und zeigt die interne Druckverteilung im Kühlkörper.

Abbildung 36: Residuenverlauf der volumetrischen Simulation
Die Darstellung stammt aus FreeCAD. Das Diagramm zeigt die Geschwindigkeitskomponenten Ux, Uy und Uz, den Druck p sowie die Energie E über einen Zeitraum von 0 bis 5 Sekunden. Die Residuen sinken deutlich und stabilisieren sich, was auf eine weitgehend konvergente CFD Lösung hinweist.
Fazit
Die Ergebnisse dieses Projekts verdeutlichen, dass Open Source Software eine leistungsfähige Grundlage für Forschung und Entwicklung im Maschinenbau darstellt. Sowohl die Auslegung eines Rohrbündelwärmetauschers als auch die CFD Analyse eines Kühlkörpers lassen sich vollständig mit frei verfügbaren Werkzeugen realisieren.
Durch die enge Verknüpfung von analytischen Methoden, CAD Konstruktion und numerischer Simulation entsteht ein durchgängiger Entwicklungsprozess, der sowohl effizient als auch technisch belastbar ist. Gleichzeitig erhöht der offene Ansatz die Nachvollziehbarkeit und erleichtert die Weiterentwicklung durch andere Ingenieure oder Forschungseinrichtungen.
Damit leistet Open Source Software einen wichtigen Beitrag zur Demokratisierung der Produktentwicklung. Sie senkt Einstiegshürden, fördert Innovation und stärkt die technologische Unabhängigkeit. Gerade im Kontext moderner Forschung und Entwicklung bietet dieser Ansatz ein erhebliches Potenzial, um komplexe technische Herausforderungen effizient und nachhaltig zu lösen.