FreeCAD Konfigurator
Ein Freund von Hobby Maschinenbaueren
3D CAD Werkzeug für Hobby Maschinenbauer zur Unterstützung bei der Entwicklung des Maschinenbettes von CNC Fräsmaschinen.

Maschinenbett des Instagram-Users yarrr
Eigenes 3D Modell eines Maschinenbettes generieren
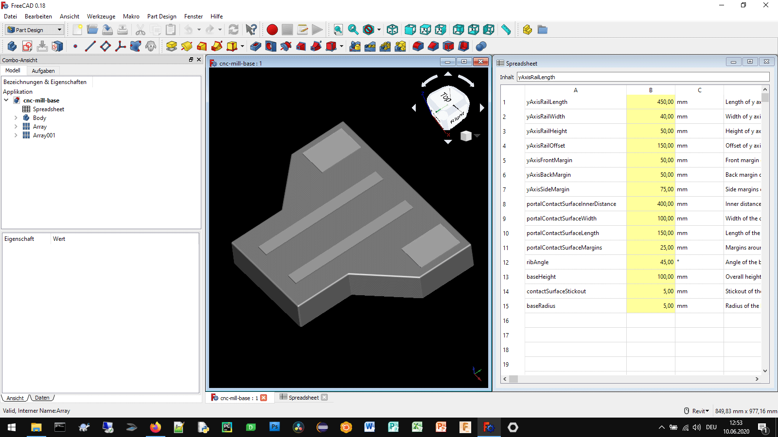
Im Konfigurator werden vom Nutzer Werte vordefinierter Parameter gesetzt und automatisch das dazugehörige 3D Modell generiert.

Materialbedarf und Gewicht berechnen
Das automatisch generierte 3D Modell kann dazu verwendet werden, um das Gewicht des Maschinenbettes und den Materialverbrauch und somit auch die Materialkosten des Harzbetons abzuschätzen.

Arbeit ersparen
Der Aufbau eines neuen 3D Models kann viel Zeit kosten. Durch Verwendung des CAD Konfigurators „Harzbeton Maschinenbett“ in der Entwicklung von Maschinenbetten aus Harzbeton wird die anfängliche Arbeit bei der Erstellung eines 3D Modells beschleunigt. Außerdem sind Änderungen einfach und schnell durchzuführen.


FreeCAD Konfigurator
Harzbeton Maschinenbett
Der FreeCAD Konfigurator „Harzbeton Maschinenbett“ wurde erstellt, um Hobby-Maschinenbauer bei der Entwicklung des Maschinenbettes von CNC Fräsmaschinen zu unterstützen.
Zur Verwendung des FreeCAD Konfigurators „Harzbeton Maschinenbett“ wird die kostenlose open-source CAD Software „FreeCAD“ und das Addon Makro „FCInfo“ benötigt. FreeCAD herunterladen