
Digitale Zwillinge haben sich in der produzierenden Industrie als zentrales Werkzeug etabliert. Sie ermöglichen es, Produkte frühzeitig zu verstehen, zu validieren und gezielt zu optimieren. Wie leistungsfähig dieser Ansatz heute bereits ist, zeigt ein konkretes Praxisprojekt bei ALSADO.
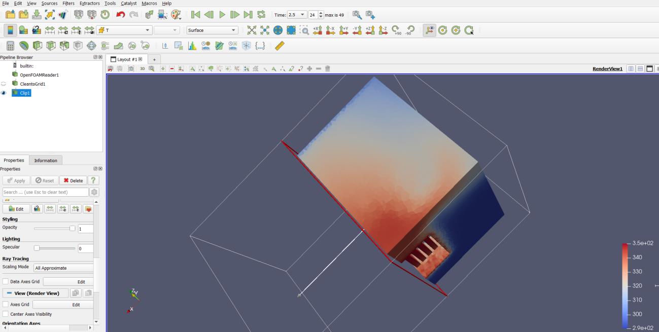
Über einen Zeitraum von 21 Wochen arbeitete Anup Vanjarapu im Rahmen seines Masterstudiums an der Hochschule Stralsund an genau diesem Thema. Während seines Praktikums bei ALSADO entwickelte er mehrere digitale Zwillinge und setzte dabei konsequent auf Open Source Software wie FreeCAD, PrePoMax und OpenFOAM.
Vom Studium in die Praxis: Eigenständige Entwicklung digitaler Zwillinge vom Praktikanten
Anup arbeitete nicht nur unterstützend im Team, sondern übernahm eigenständig die Modellierung und Simulation komplexer Systeme. Er entwickelte analytische Modelle, setzte diese in CAD um und validierte sie anschließend mit numerischen Methoden.
Dabei zeigte sich schnell, dass ein durchgängiger Open Source Workflow funktioniert. Die Werkzeuge greifen ineinander und ermöglichen einen strukturierten Entwicklungsprozess vom Konzept bis zur belastbaren Simulation.
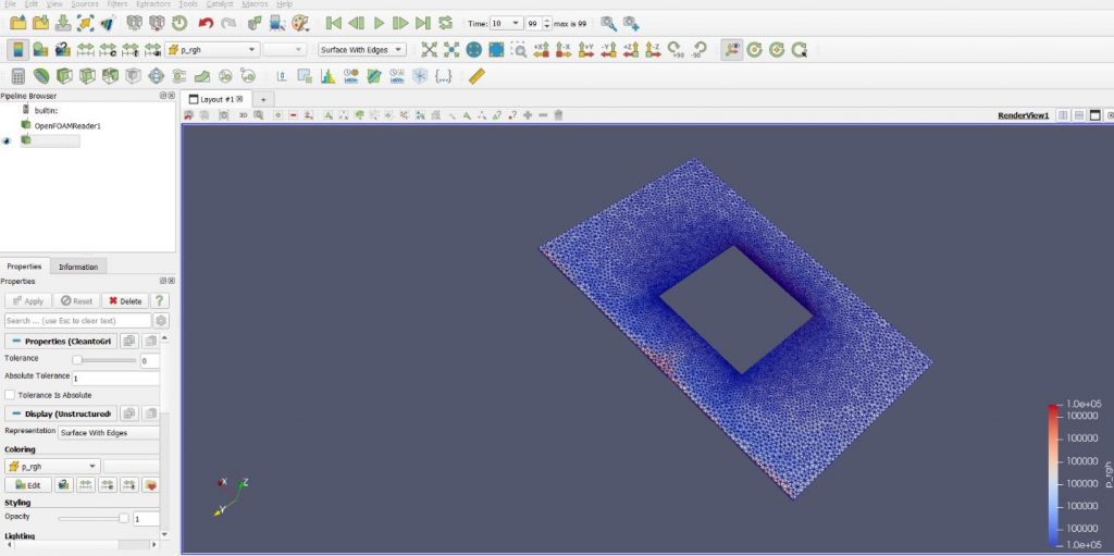
Die Fallstudien behandeln die gekoppelte Auslegung mechanischer und thermischer Systeme. Es umfasst die Finite Elemente Analyse des Fahrwerks, die Auslegung eines Rohrbündelwärmetauschers sowie die CFD Simulation eines Lamellenkühlkörpers.
1 Einführung
1.1 Doppelquerlenker Fahrwerkssystem
Bei der Konstruktion von planetaren Rover Systemen übernimmt das Fahrwerk eine entscheidende Rolle für Traktion, Stabilität und strukturelle Integrität auf felsigem und sandigem Untergrund. Klassische Fahrwerkskonzepte wie Schraubenfedern mit Dämpfern oder Torsionsstäbe werden in terrestrischen Fahrzeugen häufig eingesetzt, da sie ein komfortables Fahrverhalten und eine gute Dämpfung ermöglichen. Für Anwendungen auf dem Mars sind diese Systeme jedoch nur bedingt geeignet, da sie relativ schwer sind, Schmierung benötigen und aufgrund von Staub sowie extremen Temperaturbedingungen zu Verschleiß und Ausfällen neigen.

Um diese Probleme zu vermeiden, wurde im Rahmen dieses Projekts ein Fahrwerkskonzept mit flexiblen Bandfedern entwickelt. Dieses System nutzt flache, in Z Form ausgeführte Federbänder, die sich elastisch verformen und so Stöße sowie Radlasten aufnehmen. Diese Konstruktion kommt ohne gleitende oder rotierende Gelenke aus, wodurch die Anzahl beweglicher Teile deutlich reduziert wird. Das führt zu einer höheren Zuverlässigkeit und einem geringeren Wartungsaufwand.
Im Vergleich zu klassischen Schrauben oder Blattfedersystemen benötigen flexible Strukturen weniger Bauraum, sind masseneffizienter und unempfindlich gegenüber Staub. Dadurch eignen sie sich besonders für Anwendungen in extremen Umgebungen wie der planetaren Exploration.
Untersuchungen zu nachgiebigen Mechanismen zeigen, dass solche Systeme nicht nur die Anzahl der Bauteile und die Komplexität der Montage reduzieren, sondern auch die Lebensdauer erhöhen, da sie innerhalb des elastischen Bereichs arbeiten und keine reibungsabhängigen Kontaktstellen besitzen.
Weitere Studien bestätigen, dass solche Fahrwerke eine ausreichende Anpassungsfähigkeit an unterschiedliche Geländeformen bieten und gleichzeitig geringe Kosten sowie einfache Herstellbarkeit ermöglichen. Daher sind sie besonders für Forschungsplattformen und modulare Systeme geeignet.
1.2 Rohrbündelwärmetauscher
Der Rohrbündelwärmetauscher ist ein Kreuzstromwärmetauscher mit indirektem Kontakt zwischen den Medien. Aufgrund seiner Fähigkeit, bei hohen Drücken von mehreren hundert bar und Temperaturen über 500 °C zu arbeiten, wird er in chemischen, thermischen und energietechnischen Anwendungen häufig eingesetzt.

Die Konstruktion besteht im Wesentlichen aus drei Hauptkomponenten: dem Mantel als drucktragendes Gehäuse, dem Rohrbündel aus parallel angeordneten Rohren und den Rohrböden, die die Rohre an beiden Enden fixieren.
Das Fluid auf der Rohrseite strömt durch die Rohre, während das Mantelfluid über die äußeren Oberflächen geführt wird. Der Wärmeaustausch erfolgt durch die Rohrwände.
Im Rahmen dieses Projekts wurde eine Konstruktion mit geraden Rohren und fest eingespannten Rohrböden gewählt. Diese Bauweise zeichnet sich durch einfache Fertigung und hohe mechanische Robustheit aus.
Die mechanische Auslegung erfolgte gemäß ASME Boiler and Pressure Vessel Code Section VIII Division 1, um die strukturelle Integrität unter kombinierten thermischen und mechanischen Lasten sicherzustellen.
Für die thermische Auslegung wurde die Methode der logarithmischen mittleren Temperaturdifferenz verwendet. Zusätzlich wurde die Effektivitätsmethode zur Validierung berücksichtigt.
Wichtige Auslegungsparameter sind:
Wärmestromleistung:
Q = m · cp · ΔT
Gesamtwärmeübergangskoeffizient:
Dieser ergibt sich aus konvektiven Widerständen, Verschmutzungsfaktoren und Wärmeleitung durch die Rohrwand.
Rohranordnung:
Es wurde eine dreieckige Anordnung mit 30 Grad gewählt, um Turbulenz und Wärmeübergang zu verbessern.
Werkstoffe:
Mantel aus Kohlenstoffstahl, Rohre aus Edelstahl 316L, Dichtungen aus Spiralwendel mit Graphit.
Ein Korrosionszuschlag von 1 mm wurde berücksichtigt und ein Sicherheitsfaktor von mindestens 3 eingehalten.
1.3 Lamellenkühlkörper
Ein Kühlkörper ist ein passives Bauteil zur Temperaturregelung von elektronischen oder mechanischen Komponenten. Er funktioniert durch Wärmeleitung vom Bauteil zur Grundplatte und Konvektion von den Lamellen an die Umgebungsluft.

Durch die vergrößerte Oberfläche wird die Wärmeabfuhr verbessert. In Anwendungen wie Prozessoren oder Leistungselektronik treten hohe Wärmestromdichten auf, weshalb eine effektive Kühlung notwendig ist.
Kühlkörper sind eine kostengünstige und wartungsarme Lösung. Das im Projekt verwendete Modell basiert auf einer rechteckigen Lamellenstruktur, die sich besonders gut für numerische Simulationen eignet.
In der Praxis werden Kühlkörper über Wärmeleitmaterialien angebunden, um Kontaktwiderstände zu minimieren. Bei erzwungener Konvektion wird die Kühlleistung durch Luftströmung weiter erhöht.
Bedeutung für die produzierende Industrie
Der Praxisbericht macht deutlich, dass Open Source längst mehr ist als eine kostengünstige Alternative. Unternehmen erhalten Zugang zu leistungsfähigen Werkzeugen und können ihre Entwicklungsprozesse flexibel gestalten.
Gerade für kleine und mittlere Unternehmen entsteht ein echter Wettbewerbsvorteil. Sie können komplexe Produkte entwickeln, ohne hohe Lizenzkosten zu tragen. Gleichzeitig behalten sie die volle Kontrolle über Daten und Prozesse.
Fazit
Das Projekt zeigt eindrucksvoll, wie sich Konstruktion, Simulation und Analyse in einem offenen System verbinden lassen. Die Ergebnisse sind nicht theoretisch, sondern basieren auf realen Bauteilen und belastbaren Simulationen.
Für die produzierende Industrie ergibt sich daraus eine klare Perspektive. Wer Open Source konsequent einsetzt, kann Innovationen schneller umsetzen, Kosten senken und unabhängiger agieren.
Der vollständige Bericht bietet einen detaillierten Einblick in alle Entwicklungsschritte und dient als praxisnaher Leitfaden für Ingenieure und Unternehmen.